


|
单细胞测序技术服务 靶向单细胞测序(lncRNA&mRNA) 单细胞测序 |
|
生物分子凝聚体研究 HyPro靶RNA临近标记技术 |
|
NGS测序技术服务 环状DNA测序(eccDNA测序) |
|
Ribo-seq Ribo seq(ribosome profiling) |
核糖体-新生肽链复合物(RNC) RNC联合 hjc黄金城芯片 RNC联合 lncRNA芯片 RNC-seq |
|
蛋白表达定量 DIA定量蛋白质组学 Label free非标定量 |
山东大学副校长、齐鲁医学部部长陈子江院士团队长期从事生殖医学、生殖内分泌及生殖遗传学的临床和相关基础研究。今年,该研究团队应用Arraystar lncRNA芯片在早发性卵巢功能不全病人的颗粒细胞中筛选到一个表达下调的lncRNA HCP5,该lncRNA分子顺利获得抑制DNA损伤修复影响卵巢颗粒细胞凋亡。深入机制研究发现,lncRNA HCP5可以稳定蛋白YB1和ILF2的互作从而促进YB1入核。沉默lncRNA HCP5影响YB1的核定位及YB1与MSH5基因启动子的结合,进而降低MSH5表达。因此,lncRNA HCP5顺利获得与YB1互作调控MSH5转录及MSH5介导的DNA损伤修复,影响颗粒细胞功能,为早发性卵巢功能不全的疾病发生给予了新的表观遗传调控机制。该研究成果发表在Nucleic Acids Research(IF:11.147)上。(芯片实验由hjc黄金城生物丨数谱生物给予技术服务)
研究背景
早发性卵巢功能不全(POI)的定义是40岁前出现闭经,主要表现为月经不调、促卵泡生成激素升高(FSH>25IU/I)及雌激素缺乏。早发性卵巢功能不全是常见的生殖内分泌紊乱,影响了约1-2%的育龄妇女。该病在临床上包括三个阶段:隐匿期、生化异常期和显性异常期。生化异常期病人(bPOI)有正常的月经,但FSH升高,生育能力下降。临床上POI病因复杂,涉及遗传、自身免疫、代谢和感染性因素,发病机制有待进一步阐明。在所有病例中,遗传缺陷导致疾病的约占20-25%,包括染色体缺陷和基因突变。POI相关基因的编码区域变异导致的蛋白功能失常现在已被广泛研究。 然而,蛋白编码基因区域仅占人类基因组的1.5%,研究者开始探索其他非编码RNA(例如miRNA、lncRNA、hjc黄金城)的作用。
LncRNA是一类长度大于200nt,物种间保守性低的非编码RNA,顺利获得改变染色质修饰、转录、mRNA降解、蛋白亚细胞定位调控蛋白编码基因表达,影响神经、内分泌、心血管系统的正常生理功能和疾病发生。
卵泡形成是一个复杂的过程,卵母细胞和体细胞的研讨在卵泡发育过程中起着至关重要的作用。颗粒细胞(GCs)作为一种卵巢体细胞,为卵母细胞的发育和成熟给予必需的营养、生长因子和激素。颗粒细胞功能障碍会引起卵泡闭锁和细胞凋亡,并最终导致卵母细胞的丢失。现在,lncRNA在POI过程的作用未知,探索lncRNA在颗粒细胞中的作用有助于全面分析POI的发病机理。
本研究应用Arraystar lncRNA芯片在bPOI病人的颗粒细胞中筛选到一个表达下调的lncRNA HCP5,为POI相关基因MSH5的临近基因。功能实验表明HCP5招募YB1调控MSH5表达,影响颗粒细胞DNA损伤修复。lncRNA HCP5作为MSH5的转录调控因子,为POI给予了新的表观调控机制。
技术路线
研究思路
LncRNA高通量筛选及PCR验证
为了探究POI过程中lncRNA的异常表达,作者利用Arraystar lncRNA芯片检测了10个bPOI病人vs.10个同龄正常对照的卵巢颗粒细胞GCs中lncRNA表达变化,顺利获得P<0.0005及FC>1.75筛选到159个差异表达lncRNA(Fig1A/B)。进一步顺利获得与POI相关基因具有共定位或共表达关系缩小范围,锁定POI相关基因MSH5上游276kb处的差异下调lncRNA HCP5并在20 bPOI vs. 22 control进行了扩大样本验证(Fig1C/D),HCP5已知与人类自身免疫疾病、感染、癌症相关,CPC2及CPAT分析确认HCP5为非编码RNA。FISH及分离核质RNA实验证明HCP5定位于细胞核。
图1. Arraystar Human lncRNA芯片筛选结果、HCP5染色体位置及qPCR验证
A&B. 十对bPOI病人和同龄正常对照卵巢颗粒细胞GCs芯片筛选的差异表达lncRNA聚类图和火山图。
C.lncRNA HCP5在基因组上位于chr6 POI相关基因MSH5上游276kb处。
D.RT-qPCR扩大样本(20 bPOI vs. 22 control) 验证lncRNA HCP5在bPOI病人颗粒细胞中表达下调
功能研究有研究表明,lncRNA可以cis调控临近基因表达,因此作者推测lncRNA HCP5可能cis调控MSH5表达。卵巢颗粒细胞系KGN中利用shRNA敲除HCP5,qPCR/WB检测MSH5的mRNA及蛋白表达下调(Fig2A/B),且两者RNA具有共表达相关性。已知MSH5参与DNA双链断裂(DSBs)的同源重组修复,作者检测了卵巢颗粒细胞系KGN、COV434和SVOG,顺利获得ETO促进DSBs后敲除HCP5,DNA双链断裂的标志物 γH2AX增加,因此HCP5抑制DSBs(Fig2C);KGN细胞系中顺利获得CPT促进DNA断裂(只能被同源重组修复)后敲除HCP5,可以延长γH2AX出现至消失的时间从而延缓DSBs同源重组修复。敲除HCP5也可以促进卵巢颗粒细胞凋亡(Fig2D)。
图2. 敲除HCP5影响MSH5介导的DNA断裂同源重组修复并促进卵巢颗粒细胞凋亡
A. 顺利获得qPCR验证敲除lncRNA HCP5抑制MSH5的mRNA表达。
B. 顺利获得WB验证敲除lncRNA HCP5抑制MSH5的蛋白表达。
C. 敲除lncRNA HCP5促进ETO诱导的DNA双链断裂。
D. 敲除lncRNA HCP5促进卵巢颗粒细胞凋亡。
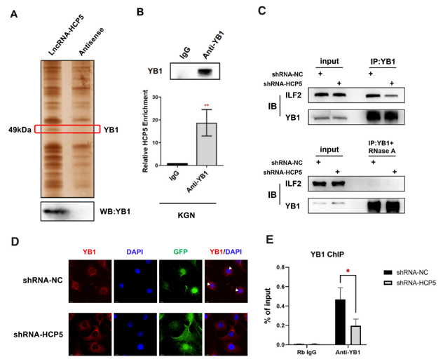
为了探究lncRNA HCP5结合的蛋白,作者利用RNA pull down富集HCP5结合的蛋白进行质谱检测,发现HCP5可以结合YB1,利用YB1的抗体做RIP实验反向验证,可以富集到lncRNA HCP5(Fig3A/B)。qPCR/WB/免疫荧光实验证明,敲除HCP5不会改变YB1表达量,但会抑制YB1入核(Fig3D)。已知ILF2可以结合YB1调控其核定位,RIP/Co-IP/IB实验证明ILF2结合HCP5,敲除HCP5影响YB1与ILF2互作,推测HCP5可作为YB1与ILF2的支架分子(Fig3C)。由于YB1可在细胞核内结合启动子影响基因转录,作者进一步探究HCP5敲除是否影响YB1与临近基因MSH5启动子的结合。ChIP-qPCR证明YB1结合MSH5启动子,敲除HCP5抑制YB1与MSH5启动子结合(Fig4E)进而抑制MSH5的转录(Fig2A/B)。
图3. lncRNA HCP5作为分子支架稳定YB1与ILF2互作,影响YB1核定位及MSH5转录
A. RNA pull down实验证明lncRNA HCP5结合蛋白YB1。
B. YB1 RIP实验反向证明YB1结合lncRNA HCP5。
C. IB实验证明敲除lncRNA HCP5影响YB1与ILF2的结合。
D. 免疫荧光实验证明敲除lncRNA HCP5影响YB1的核定位。
E. ChIP实验证明HCP5影响YB1与临近基因MSH5 promoter的结合。
总结全文,研究结果表明,lncRNA HCP5在早发性卵巢功能不全病人的颗粒细胞中表达下调,lncRNA HCP5可以作为支架分子,稳定蛋白YB1和ILF2的互作从而促进YB1核定位,YB1入核后结合MSH5基因启动子促进MSH5转录,进而影响DNA双链断裂同源重组修复和卵巢颗粒细胞凋亡,为早发性卵巢功能不全的疾病发生给予了新的表观遗传调控机制。
图4. 早发性卵巢功能不全中HCP5降低,抑制YB1入核及MSH5转录,促进颗粒细胞凋亡
http://academic.oup.com/nar/article/48/8/4480/5766654
相关技术服务